A SIMO Group Kft. számára a gyártmánytervek elkészítése kulcsfontosságú lépés minden projektben. A térelválasztó üvegfalrendszerek és mobilfalak megvalósítása csak akkor lehet hibamentes és hatékony, ha a tervezési dokumentáció pontosan tükrözi a megrendelő igényeit, valamint a gyártási és szerelési követelményeket. A dokumentációk minősége közvetlenül hatással van a gyártás pontosságára, a helyszíni szerelés gyorsaságára és a végső esztétikai eredményre.
A 2D dokumentáció előnyei
• Átláthatóság: gyorsan értelmezhető rajzok, amelyek egyértelműen mutatják a méreteket és a szerkezeti kapcsolódásokat.
• Egyszerű kommunikáció: a kivitelezők és beruházók számára könnyen átadható információ, amely segíti a döntéshozatalt.
• Költségkontroll: a pontos méretezés révén minimalizálható a hibás gyártásból adódó többletköltség.
• Gyors ellenőrzés: a 2D rajzok lehetővé teszik a gyártási és szerelési folyamatok gyors validálását, így a hibák még a gyártás előtt kiszűrhetők.

A 3D dokumentáció előnyei
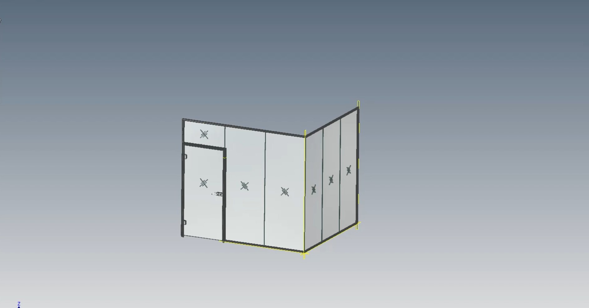
• Fotórealisztikus látványtervek: a megrendelők már a tervezési fázisban láthatják, hogyan illeszkedik az üvegfalrendszer az iroda enteriőrjébe.
• Ütközésvizsgálat: a 3D modellek lehetővé teszik a szerkezeti elemek összehangolását, így elkerülhetők a helyszíni illesztési problémák.
• Integráció más szakágakkal: a gépészeti, elektromos és belsőépítészeti tervek összehangolása egyszerűbb, ami gyorsabb és pontosabb kivitelezést eredményez.

A kombinált alkalmazás előnyei
A SIMO Groupnál a 2D és 3D dokumentációk kombinált alkalmazása biztosítja, hogy a gyártás és a szerelés minden részlete előre megtervezett, ellenőrzött és optimalizált legyen. A 2D rajzok gyors és pontos kommunikációt tesznek lehetővé a gyártásban, míg a 3D modellek a komplexebb vizuális és funkcionális ellenőrzést támogathatják.
Ez a módszer garantálja a prémium minőséget és a határidők pontos betartását, miközben a megrendelők számára átláthatóvá és kiszámíthatóvá teszi a teljes folyamatot. A gyártmánytervek így nem csupán technikai dokumentumok, hanem a sikeres projektmegvalósítás alapkövei.